2022年黄冈师范学院普通专升本招生简章
来源:湖北专升本网 阅读人数:323 时间:2022-03-23 16:53
根据《省教育厅关于做好2022年湖北省普通高等学校专升本工作的通知》(鄂教高函〔2022〕5号)精神,结合黄冈师范学院普通专升本招生专业培养目标和要求,制定了2022年黄冈师范学院普通专升本招生简章,下面我们就一起来看看吧!

一、招生对象及条件
(一)招生对象
1.高职高专应届毕业生。2022年湖北高校普通全日制高职高专应届毕业生,报考时能如期毕业(以下简称“普通考生”)。考生毕业院校为我省普通本科院校、独立学院、独立设置的高职高专院校以及举办高职高专教育的成人高等学校的普通全日制学生,下同。
2.专项计划考生。专项计划用于招收原建档立卡贫困家庭高职(专科)毕业生(以下简称“专项计划考生”),应是符合“普通考生”报考条件,且经扶贫部门确认并录入全国扶贫开发信息系统的原建档立卡贫困家庭学生。
3.退役大学生士兵。遵守中华人民共和国宪法和法律,服役期间没有受到部队相关处分;在湖北省应征入伍;普通高校全日制高职(专科)毕业生及在校生(含高校新生)应征入伍,退役后完成高职学业。
考生只能选择“普通考生”“专项计划考生”“退役大学生士兵”三种之中的其中一种考生类型报考。
(二)报名条件
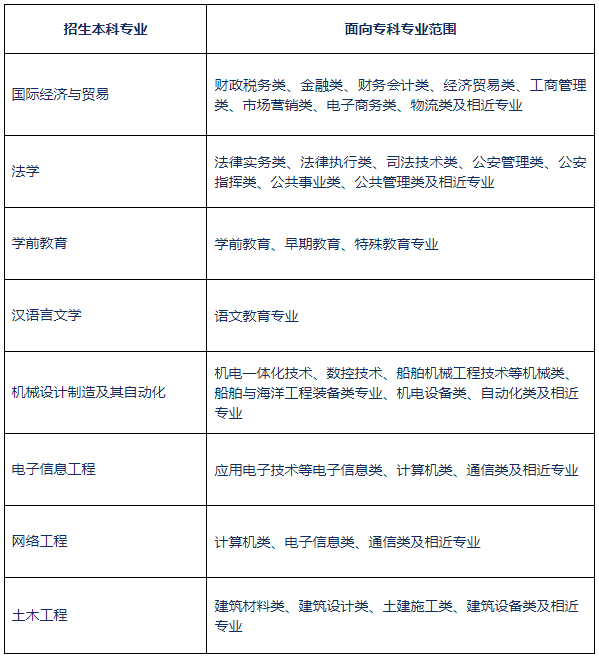
具有良好的思想品德和政治素质,热爱祖国,遵纪守法,在校期间或服役期间未受任何处分;身心健康;修完普通高职高专课程并能如期毕业;考生就读或已毕业的专科专业符合所报考“招生本科专业”的“面向专科专业范围”。
表1招生本科专业对考生所读专科专业的范围要求

二、招生计划
(一)各类型各专业招生计划数
表2黄冈师范学院各专业招生计划数

(二)各专业招生计划数可调整
1.调整原则
在保持黄冈师范学院普通考生计划和专项计划总量不变的情况下,在报名结束后根据考生报名情况对普通考生计划和专项计划分专业进行适当调整,调整规则为:①因专项计划报考总人数不足出现计划空余的,可将专项计划空余量调整至普通考生计划使用。②因某专业报考人数不足,该专业招生计划出现空余时,可将该专业空余计划调整至其他专业使用。个别专业报考人数不多,计划调整时必须保留该专业的招生,不得取消。只有零报考专业方可取消该专业招生。③退役大学生士兵计划不调整到其他类别计划使用。
2.调整时间
招生计划具体调整信息于4月22日前在学校教务处网站(http://jwc.hgnu.edu.cn/)公布。
三、报名
(一)报名时间与形式
1.报名时间
(1)普通考生及专项计划考生:2022年4月1日8:00-4月5日18:00。
(2)退役大学生士兵考生:①预报名:2022年3月25日8:00-3月30日18:00;②志愿填报:2022年4月1日8:00-4月5日18:00。(注意:未参加预报名的退役大学生士兵不能填报退役大学生士兵志愿。)
2.报名形式
网络报名。考生登录湖北省高等学校普通专升本报名平台(以下简称“报名平台”,网址为http://zsb.e21.cn)进行网络报名,按要求上传相关资料,具体报名流程请登录报名平台查看《考生须知》。
(二)报名过程操作安排
表3考生报名过程操作安排与时间要求

技术要求说明:①网络报名时考生须提交本人电子照片。电子照片须真实表达考生本人相貌。禁止对电子照片图像整体或局部进行镜像旋转等变换操作。不得对人像特征(如伤疤、痣、发型等)进行技术处理。除头像外,不得添加边框、文字、图案等其他内容。数字化图像文件为宽480像素*高640像素,分辨率300dpi,应符合JPEG标准,压缩后文件大小一般在20KB至40KB。照片应为蓝底。②考生需填写联系地址及联系方式,以便学校联系考生及后期邮寄录取通知书。③填报个人基本信息时,真实姓名、身份证号务必准确填写。若姓名中含有间隔符,请使用“•”,如“达•芬奇”。身份证号必须为18位,所有数字请用半角输入。
(三)志愿报名注意事项
①非退役大学生士兵不需参加预报名。②一个考生只能报考一个高校的一个专业,报考时请确认本人是否符合所报黄冈师范学院专业的报考条件;③报名期间可查看分校分专业报名情况,并可修改志愿;④填报志愿结束后,黄冈师范学院将对考生的报名和志愿信息进行审核。考生志愿信息审核通过的考生不得再更改志愿信息;志愿信息审核未通过的考生可在规定时间内更正一次志愿信息,具体时间请参考上条的报名过程安排。
(四)退役大学生士兵填报志愿须明确
①未参加预报名的退役大学生士兵不能填报退役大学生士兵志愿。②退役大学生士兵需在报名平台上传本人照片、身份证、退出现役证、普通全日制专科毕业证书(应届毕业生提供学籍证明)、经入伍批准地县级人民政府征兵办公室盖章和本人签字的《2022年湖北省退役大学生士兵普通高校专升本申请表》等材料。申请免于参加综合考查的退役大学生士兵,还需上传个人立功受奖证明材料。③预报名期间,退役大学生士兵填写相关信息后,可下载打印《2022年湖北省退役大学生士兵普通高校专升本申请表》(系统自行生成),并提交入伍地兵役机关盖章确认,盖章确认后的申请表须于志愿填报结束(4月5日)前上传报名平台。
(五)资格审查
省平台网络报名结束,通过审核的考生必须在黄冈师范学院教务处网站(http://jwc.hgnu.edu.cn/)“专升本”系统按要求上传相关材料,不同类型考生提交材料要求不同。(上传时间:4月10日8:00-4月12日18:00)
考生需对其提供的信息和资料真实性负责,并承担相应责任,对考生的资格审查将贯穿报名、考试、录取、报到等招生工作全过程,在整个普通专升本各工作环节中,一旦发现考生有弄虚作假、违规违纪行为,一律取消考生报名、考试、录取资格。
1.上传相关材料
(1)“普通考生”需提供:①《2022年湖北省普通高校专升本报名申请表》(签字盖章扫描版);②居民身份证照片(带个人身份信息和照片的一面);③“学信网”电子版学籍在线验证报告。电子版学籍在线验证报告获取方法:考生注册并登录“中国高等教育学生信息网”(学信网)(https://www.chsi.com.cn),点击下载学籍在线验证报告PDF版。
(2)专项计划考生,需提供:①《2022年湖北省普通高校专升本报名申请表》(签字扫描版);②全国扶贫开发系统的建档立卡个人信息的电子截图或其他有效证件复印件(或扫描件)③居民身份证照片(带个人身份信息和照片的一面);③“学信网”电子版学籍在线验证报告。
(3)退役大学生士兵考生,需提供:①经入伍批准地县级人民政府征兵办公室盖章和本人签字的《2022年湖北省退役大学生士兵普通高校专升本申请表》(签字盖章扫描版);②《应征公民入伍批准书》;③《退出现役证》;④专科毕业证书或学信网学籍在线验证报告);⑤居民身份证照片(带个人身份信息和照片的一面)等材料。
退役大学生士兵申请免于参加综合考查的考生,需按要求线下提供以下材料:①《2022年湖北省退役大学生士兵普通高校专升本免试申请表》(一式二份,签字盖章)(见附件5);②《应征公民入伍批准书》;③《退出现役证》;④专科毕业证书或学信网学籍在线验证报告;⑤居民身份证复印件;⑥荣立三等功及以上个人立功受奖登记表及证书。
2.资格审查时间:4月10日14:00-4月12日18:00
(六)缴纳报名考试费
1.报名费标准:普通考生和专项计划考生,80元/人;
退役大学生士兵计划考生,50元/人;
免试退役大学生士兵计划考生,不收费。
2.缴费时间:4月11日—4月13日(每天8:00—18:00)。
3.缴纳方式:
通过网络资格审核的考生用手机微信或支付宝扫描下方二维码缴费。登录账号为资格审核通过后的报名号,初始密码为身份证号后6位(含大写字母X)。

已通过网络审核但未在规定时间内缴纳报名费的考生,视为自动放弃报名。报名考试费缴纳后,无论参加考试与否,一律不再退费。
(七)准考证领取
时间:5月5日-5月7日
事项:考生在(http://jwc.hgnu.edu.cn)自行下载打印。账号和密码与省“报名平台”一致。
四、考试
疫情期间,考试防疫要求按国家和省市疫情防控规定执行,同时遵照属地管理要求,具体要求另行通知考生。
(一)考试时间、地点、要求
1.考试时间:2022年5月8日(周日);
(1)普通考生和专项计划考生
上午:科目1《大学英语》9:00-11:00
下午:科目2《专业综合》14:00-15:30
(2)退役大学生士兵考生
下午:《职业适应性综合考查》14:00-15:30
2.考试地点:黄冈师范学院南校区博学楼(以准考证上公布的考试地点为准);
3.考试要求:需携带齐全:①身份证;②准考证;③当时属地防疫要求相关证明(考试前再另行公布)。如有缺项不得参加考试。(考生入场,一律凭考生本人的准考证、二代身份证原件或临时身份证或公安局开具带有考生本人照片(必须有考生本人的照片)盖公章的证明原件,才能入场。其他证件,均不得进入考场。)
4.退役大学生士兵《职业适应性综合考查》实施办法
(1)考查科目与形式
科目名称:《职业适应性综合考查》
考查形式:笔试,时间为90分钟
科目分值:100分
(2)考查内容
通识素养:70分。主要考查考生个人综合素养,内容涉及政治理论、时事政治、军事理论、文学素养等方面。
语言能力:30分。主要考查考生英语阅读理解、应用写作等综合应用能力。
(3)录取规则
退役大学生士兵按报考考生的职业适应性综合考查成绩从高到低依次录取,录满为止。退役大学生士兵考查成绩为零分的不予录取。如果黄冈师范学院退役大学生计划未完成,按教育厅相关规定进行补录。补录时,根据报名情况,依据综合考查结果、服役期间表现等对补录报名考生综合评价,择优录取。
(二)考试科目(见附件2)
(三)参考教材(见附件3)
(四)考试大纲(见附件4)
(五)公布成绩
成绩公示时间:5月20日下午4:00前;在黄冈师范学院专升本管理系统(http://jwc.hgnu.edu.cn)上公布考试成绩,考生进入系统查询,公示时间为3天。
(六)成绩复核流程
1.复核时间
(1)考生开始提交复核申请时间:5月20日下午5:30
(2)考生申请复核截止时间:5月22日中午12点
(3)考生复核结果反馈时间:
大学英语:5月24日上午
专业综合、职业适应性综合考查:在考生提出复核申请后,于当日或最迟次日反馈复核结果。
2.复核范围:考试分数是否有错加或漏加的情况。质疑评分标准的执行情况不属复核范围。
3.复核流程
(1)考生登录《黄冈师范学院普通专升本管理系统》查看分数。如有疑问,在该系统中申请成绩复核。
(2)考生在学校专升本管理平台复核栏目提出复核申请。需勾选复核科目,说明复核理由。一位考生只有一次复核机会。
(3)《大学英语》科目黄冈师范学院只负责接收复核信息和反馈复核结果,复核过程由湖北省教育考试院负责实施。
五、录取
拟录取考生名单的公示时间为5月下旬左右,具体时间将在专升本工作网站发布,名单在黄冈师范学院校园网公示(http://jwc.hgnu.edu.cn/),公示时间为7天。
具体录取原则、标准与程序(见附件1)
特别注意:第一轮录取结束后,未被录取的考生,依据湖北省教育厅统一在专升本报名平台上公布的调剂信息,到举办高校按照招生简章要求进行补录报名,补录报名网址为(http://zsb.e21.cn),学校名称选择黄冈师范学院,代码为10514。第一轮已被录取的考生不得再参加补录报名。
7月15日前,黄冈师范学院将拟录取的普通“专升本”学生名单集中报省教育厅复核备案。通过复核备案的考生黄冈师范学院将于8月15日前通过EMS邮寄录取通知书。录取未报到考生空出计划作废不补录。
六、学费标准
被黄冈师范学院录取的2022年普通专升本学生,入学后的学费、住宿费等收费项目和标准与经省物价主管部门批准的黄冈师范学院2022年同一专业全日制普通本科生一致。
表4专升本各专业学费、住宿费等收费项目明细表

七、入学报到及学籍管理
(一)入学报到程序
学生持录取通知书、毕业证原件、身份证原件及学生档案按学校有关要求和规定的期限到校办理入学手续。因故不能按期入学的,应当向学校请假且请假期限不得超过两周。未请假或者请假逾期的,除因不可抗力等正当事由以外,视为放弃入学资格。
(二)学籍审核要求
学校在报到时严格按照有关规定开展新生入学资格复查工作,审查合格的办理入学手续,予以注册学籍;审查发现新生的录取通知、考生信息等证明材料,与本人实际情况不符,或者有其他违反国家招生考试规定情形的,取消入学资格。
(三)培养方式
“专升本”学生编入本科三年级单独编班或者插班组织教学,按普通全日制本科学生的要求管理。“专升本”学生进入本科学习后,不得转学、转专业。专升本学生修完本科教学计划规定的内容达到毕业要求的,颁发本科毕业证书,其毕业证书上标注“在本校XX专业专科起点本科学习”,学习时间按进入本科阶段学习和颁发毕业证书实际时间填写;达到学校学位授予要求的,可申请授予学士学位。
(四)奖、助政策
“专升本”学生在校期间享受本科四年制学生同等奖、助学金待遇。
八、联系方式
联系电话:0713-8835812
联系人:黄冈师范学院教务处学籍学位科冯老师
邮箱:teaching hgnu.edu.cn
网址:http://www.hgnu.edu.cn
附件1:黄冈师范学院2022年普通专升本录取原则.doc
附件2:黄冈师范学院2022年普通专升本招生考试科目.doc
附件3:黄冈师范学院2022年普通专升本招生考试参考教材.doc
附件4:黄冈师范学院2022年普通专升本考试大纲.zip
附件5:2022年湖北省退役大学生士兵普通高校专升本免试申请表.docx
附件6:黄冈师范学院2022年专升本各专业咨询电话.docx
以上就是2022年黄冈师范学院专升本招生简章的全部内容了,祝大家都能在专升本考试中有个好成绩。
小编推荐:
2022年湖北普通专升本院校招生简章汇总表
湖北普通专升本提高学习效率的方法



