2022年武汉工程科技学院普通专升本招生简章
来源:湖北专升本网 阅读人数:213 时间:2022-03-26 14:30
陆陆续续2022年普通专升本院校招生简章的发出,小编整理了2022年武汉工程科技学院普通专升本的招生专业培养目标和要求,下面将招生简章内容公布如下:

根据《省教育厅关于做好2022年湖北省普通高等学校专升本工作的通知》(鄂教高函〔2022〕5号)精神,为做好2022年武汉工程科技学院普通高等教育专科层次起点升本教育工作(以下简称“专升本”),特制定本章程。
一、招生对象及条件
(一)招生对象
1.高职高专应届毕业生。2022年湖北高校普通全日制高职高专应届毕业生,报考时能如期毕业(以下简称“普通考生”)。
2.退役大学生士兵。遵守中华人民共和国宪法和法律,服役期间没有受到部队相关处分;在湖北省应征入伍;普通高校全日制高职(专科)毕业生及在校生(含高校新生)应征入伍,退役后完成高职学业。
(二)报名条件
1.身体健康,具有良好的思想品德和政治素质,热爱祖国,遵纪守法;修完普通高职高专教学计划规定的课程,成绩良好,报考时能如期毕业。
2.所有报考武汉工程科技学院专升本的考生只能填报一个与本人专科专业相同或相近的本科专业。
二、招生计划
(一)招生信息一览表

备注:退役大学生士兵招生计划通过湖北省高等学校普通专升本报名平台(以下简称“报名平台”,网址为http://zsb.e21.cn)于志愿填报前公布。
(二)计划调整
报名结束后,学校将根据考生报名情况对普通考生计划分专业进行适当调整,调整规则为:因某专业报考人数不足,该专业招生计划出现空余时,可将该专业空余计划调整至其他专业使用。退役大学生士兵计划不调整到其他类别计划使用。调整情况将于4月22日前在教务处网站普通专升本专栏及招生网站公布。学校严格按调整公示的招生专业及计划录取,同时接受社会监督。
三、工作程序
(一)报名
1.网报平台
2022年湖北普通专升本统一报名平台网址:http://zsb.e21.cn。具体报名流程请登录报名平台查看《考生须知》。考生对其提供的信息和资料真实性负责,并承担相应责任。
2.报名时间安排
普通考生报名时间为4月1日至5日。退役大学生士兵报名分两个阶段:第一阶段,3月25日至30日进行预报名;第二阶段,4月1日至5日进行志愿填报,填报要求同普通考生一致。
普通考生:
①填报志愿(4月1日8:00-4月5日18:00);②高校进行专业志愿审核及考生查阅审核结果(4月6日8:00-18:00);③未通过专业审核的考生更正志愿(4月7日8:00-17:00);④高校对更正志愿的考生进行专业志愿终审(4月8日8:00-17:00);⑤打印报名表(4月6日8:00-4月9日14:00)。普通考生应按页面提示上传符合要求的本人电子照片文件、居民身份证正反面、学籍(学历)证明材料(在线学籍验证报告或毕业证书)。
退役大学生士兵:
①预报名(3月25日8:00-3月30日18:00);②填报志愿(4月1日8:00-4月5日18:00);③高校进行专业志愿审核及考生查阅审核结果(4月6日8:00-18:00);④未通过专业审核的考生更正志愿(4月7日8:00-17:00);⑤高校对更正志愿的考生进行专业志愿终审(4月8日8:00-17:00);⑥打印报名表(4月6日8:00-4月9日14:00)。退役大学生士兵应按页面提示上传符合要求的本人电子照片文件、居民身份证正反面、学籍(学历)证明材料(在线学籍验证报告或毕业证书)、退出现役证明、经入伍批准地县级人民政府征兵办公室盖章和本人签字的《2022年湖北省退役大学生士兵普通高校专升本申请表》,如有立功受奖的学生还需上传立功受奖证明。
备注:符合武汉工程科技学院招生对象及报名条件的考生只能从“普通考生”、“退役大学生士兵”两种类型中选择其中一种类型报考。非退役大学生士兵不需参加预报名。
3.网上资格审核
根据省教育厅文件精神,武汉工程科技学院将严格进行专升本报考学生的资格审查,资格审查将贯穿报名、考试、录取、报到等招生工作全过程,在整个普通专升本各工作环节中,一旦发现考生有弄虚作假、违规违纪行为,一律取消考生报名、考试、录取资格。本次资格审核、缴费统一在网上完成,具体安排如下:
(1)学校4月10日前在网上审核考生报名资料。4月11日上午10:00将报名审核通过的学生名单在武汉工程科技学院教务处网站普通专升本专栏进行公示,同时提供学校财务收费二维码,学生自行扫码上交报名费,于4月13日中午12:00前完成。收费标准:普通考生80元/生,退役大学生士兵50元/生。仅在网上报名但未在规定时间内上交报名费的考生,均视为自动放弃报名考试资格。
(2)考试当天考生须上交《2022年湖北省高校普通专升本报名申请表》或《2022年湖北省退役大学生士兵普通高校专升本申请表》,申请表需考生本人手写签名。
(二)考试
1.考试科目及综合考查方案
(1)普通考生。考试科目为公共课和专业课。公共课科目英语,实行全省统一命题、统一考试、统一评卷。专业课科目由武汉工程科技学院自主确定并命题、阅卷。
(2)退役大学生士兵。退役大学生士兵免于文化课考试,由武汉工程科技学院组织退役大学生士兵职业技能综合考查(以下简称“综合考查”)。荣立三等功及以上的考生可免于参加综合考查。
退役大学生士兵综合考查方案:2022年武汉工程科技学院退役大学生士兵职业技能综合考查以笔试形式开展,考试时间90分钟,满分100分;主要考查学生掌握思想政治理论的基本知识、基本理论,以及运用所学知识分析和解决问题的能力。主要内容包括思想道德与法治、政治理论、形势与政策等三个部分。综合考查相关工作程序(包括考务组织、试卷命题、成绩复查、安全保密等)均按照专升本整体工作要求执行。
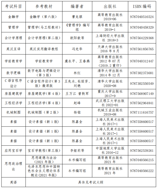
2.2022年普通专升本考试参考教材一览表

注:以上课程的考试大纲发布在武汉工程科技学院教务处网站普通专升本专栏,请考生自行下载。网址:www.wuhues.com/jwc
(1)打印准考证
通过资格审核并缴费成功的考生于4月29日上午10:00起登录武汉工程科技学院普通专升本考务系统打印准考证。网址:http://zsb.wuhues.com
(2)考试时间、地点
英语考试时间:5月8日上午9:00-11:00;
专业课程(退役大学生士兵综合考查)考试时间:5月8日下午13:30-15:00(其中,素描13:30-16:30)。各科目总分为100分。具体考试地点见准考证。
(3)考试组织
本次报考武汉工程科技学院普通专升本的考生统一在武汉工程科技学院组织考试,考生须持居民身份证及准考证参加考试,两证缺一不可。所有考场均为标准化考场,严格按照考试标准化流程组织考试,确保考试公平、公正。
考试严格落实疫情防控要求,考生应全程佩戴口罩,体温测试正常方能进入考场。具体疫情防控要求根据相关部门规定落实。
(4)成绩查询
5月20日下午16:00之后,考生通过武汉工程科技学院普通专升本考务系统查询成绩。
(5)成绩复核
考生如对成绩有异议,在成绩发布后规定时间内可申请成绩复查,具体程序如下:
考生提交查分申请。考生如对成绩有疑问,应在5月22日中午12:00前将查分申请表(具体查分表及查分时间见教务处网站普通专升本专栏)及本人身份证复印件电子版发至教务处邮箱(邮箱地址:wgyjwc216 163.com)。
组织复查。复查由武汉工程科技学院教务处及纪检监察部门将于5月23日按照规定程序组织实施,主要核查是否有漏评、加错分、漏登分、登错分等现象。复查结果将于5月24日12:00之前以电话或电子邮件形式反馈考生,如成绩有变更学校将在教务处网站专升本专栏进行公示。
(三)录取
1.第一轮录取。严格按照公示调整后的招生计划数择优录取。两类考生第一轮录取规则:
普通考生录取。根据考生考试的总成绩,在普通考生计划内对普通考生依据分专业招生计划,按考试成绩总分从高分到低分依次录取。如同专业考生成绩总分相同,按英语成绩从高到低排序录取;英语成绩也相同的,再按专业科目成绩从高到低排序录取。
退役大学生士兵录取。在退役大学生士兵计划数内按综合考查成绩从高分到低分依次录取。对申请免试的退役大学生士兵,在资格审查结束后,对符合免试条件的考生在武汉工程科技学院教务处网站普通专升本专栏予以公示,接受社会监督。公示无异议的,按规定同步办理录取手续。
2.补录
第一轮录取结束后,若武汉工程科技学院有未完成的普通考生计划、退役大学生士兵计划,由教育厅统一在专升本报名平台公布。第一轮未被录取的考生,可根据补录计划到相应举办高校按照招生简章要求进行补录报名。第一轮已被录取的考生不得再参加补录报名。
普通考生补录规则:武汉工程科技学院将按招生简章规定和英语科目成绩对报名参加补录的考生分专业从高分到低分依次录取。
退役大学生士兵补录规则:武汉工程科技学院将按招生简章规定对参加补录的考生进行综合评价,择优录取。
(四)公示
第一批拟录取的考生名单(含免试的退役大学生士兵考生)于5月25日将在武汉工程科技学院教务处网站普通专升本专栏及招生网站公示,公示时间为7天。
四、复核备案
公示无异议的拟录取的专升本学生名单由武汉工程科技学院集中报省教育厅复核备案。经省教育厅批准录取的专升本学生,武汉工程科技学院将于8月8日左右邮寄正式录取通知书。
五、收费项目及标准
(一)学费
根据湖北省教育厅文件,普通专升本学生入学后的收费项目和标准与武汉工程科技学院2022年同一专业全日制普通本科生收费备案标准一致。
(二)考试报名费
专升本报名考试费参照《湖北省物价局、湖北省财政厅关于规范教育招生考试收费有关问题的通知》(鄂价费〔2006〕107号)有关标准执行。学校按要求收取普通考生80元/生,退役大学生士兵50元/生。
(三)住宿费
学生住宿费在3000-4000元之间,具体以学校宿舍户型收费标准为准。
六、入学和培养
(一)按照省教育厅要求学籍复核备案通过后,考生本人持录取通知书、身份证、普通专科毕业证书原件和复印件按规定时间报到。因故不能按期报到的,应当向学校请假。未请假或者请假逾期的,视为放弃入学资格。
(二)专升本学生报到时,武汉工程科技学院将严格审核其入学资格,审查合格的办理入学手续,按省教育厅要求予以学籍注册。审查发现考生信息等证明材料与本人实际不符等情况,学校按相关规定予以处理。
(三)专升本学生原则上单独编班教学,确实无法单独编班的可安排插班教学。学校将紧密结合应用型人才培养的要求,重构专升本学生人才培养方案。专升本学生进入本科专业学习后,不得采取非全日制学习形式就读。不得转专业或转学。
(四)普通专升本学生毕业证书内容按照国家规定填写,标注“武汉工程科技学院XX专业专科起点本科学习”,学习时间按进入本科阶段的实际时间填写。普通专升本学生达到学校学位授予要求的,可申请授予学士学位。学生本科在校期间与其他本科生一样享受奖学金、助学金等待遇。
七、联系方式
学校地址:武汉市江夏区纸坊熊廷弼街特八号
邮政编码:430200
咨询电话:027-81820255/66/77招生处
027-81820230/215/318教务处
投诉(举报)方式:电话027-81820385邮箱66142878 qq.com
学校网址:http://www.wuhues.com
招生网址:http://zs.wuhues.com
教务处网址:www.wuhues.com/jwc
附件:
以上便是2022年武汉工程科技学院普通专升本招生简章的全部内容了,有意向报考该院校的考生可以查看自己是否符合报名条件以及选择自己心仪的专业。



